(通讯员 杨迪琦)7月23日,学院丁一副教授课题组在Hepatology上发表了名为“Gastrodin improves nonalcoholic fatty liver disease via activation of the AMPK signaling pathway”的研究论文。该研究通过筛选治疗脂肪性肝炎的天然化合物,发现天麻素具有良好的安全性和抗脂肪性肝炎效果,并进一步探索了天麻素的作用机制。
脂肪肝是动物(如牛、鸡、猫等)和人常见的代谢性疾病之一,严重时引起脂肪性肝炎和肝硬化。尽管现代医学发展迅速,人们在发掘其治疗靶点方面取得了很大进展,但目前尚无获得批准的有效治疗药物。该研究给小鼠饲喂高脂饮食(HFD)和高脂高胆固醇(HFHC),建立脂肪肝和脂肪肝炎模型,并使用天麻素治疗。与对照组相比,天麻素治疗小鼠的肝重量、肝脏和血清甘油三酯和胆固醇的含量、血清丙氨酸转氨酶(ALT)和天冬氨酸转氨酶(AST)的活性显著降低,肝细胞的脂质蓄积和炎性反应显著缓解,脂质蓄积、炎症和纤维化相关基因显著下调(图1)。

图1 天麻素缓解高脂饮食诱导的小鼠脂肪肝和肝炎
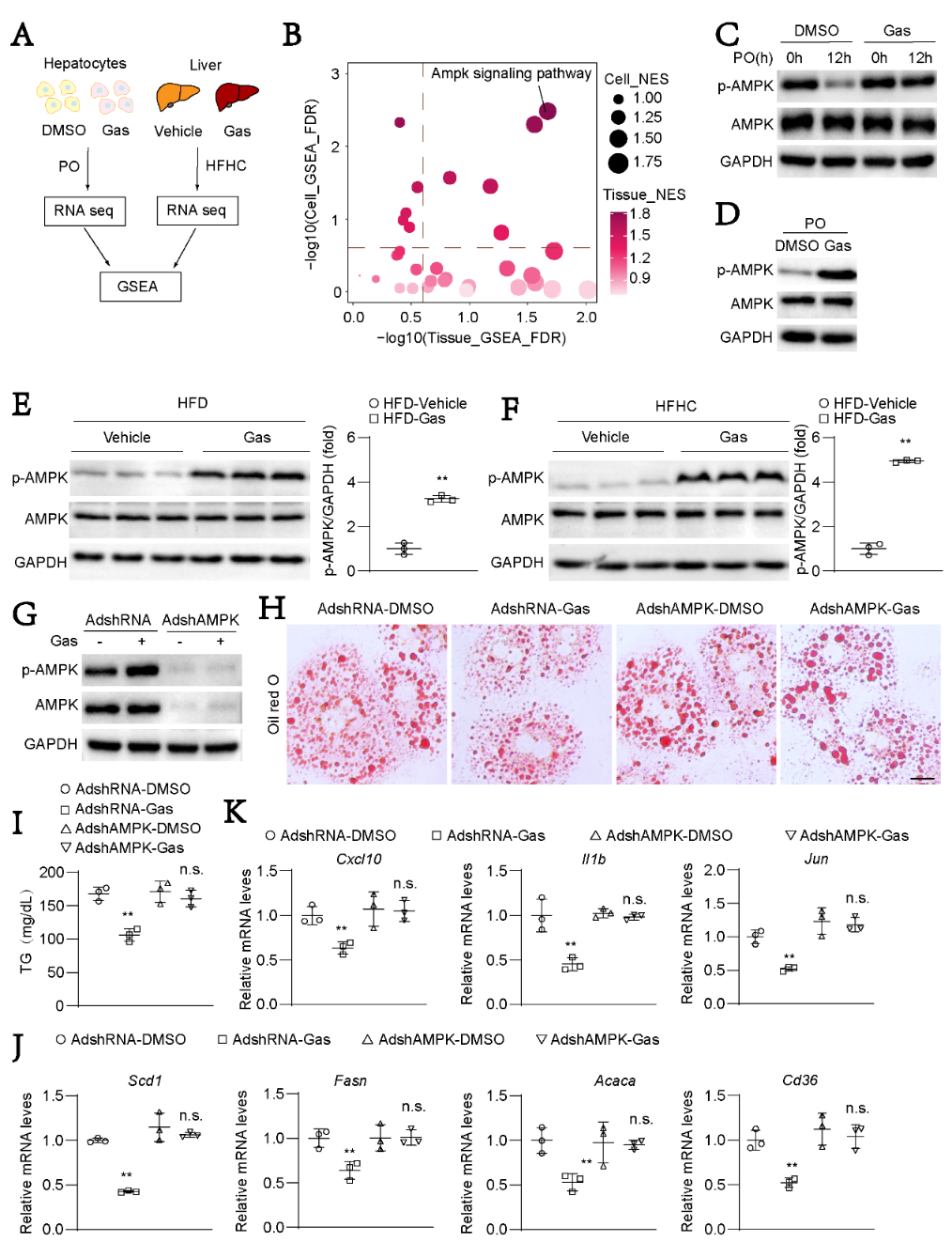
基因富集(GSEA)分析,发现天麻素主要激活AMPK通路。进一步研究采用特异性的抑制剂(化合物C)和shRNA干扰,证实天麻素主要通过AMPK通路逆转脂肪性肝炎。该研究筛选出脂肪肝炎的低毒高效治疗药物,发现了其新的作用靶点(图2)。

图2 天麻素激活AMPK信号通路
学院博士生万娟,硕士生张岩岩和博士后杨迪琦为本文共同第一作者,丁一副教授为本文通讯作者。本研究获得国家自然科学基金项目资助。
审稿人:丁一
英文摘要:
Background & aims:Nonalcoholic steatohepatitis (NASH) is currently one of the most common causes of liver transplantation and hepatocellular carcinoma. Thus far, there is still no effective pharmacological therapy for this disease. Recently, Gastrodin has demonstrated hepatoprotective effects in a variety of liver diseases. The aim of this study is to investigate the function of Gastrodin in NASH.
Approach and result:In our study, Gastrodin showed potent therapeutic effects on NASH both in vivo and in vitro. In high-fat diet (HFD)- or high-fat and high-cholesterol (HFHC) diet-fed mice, the liver weight, hepatic and serum triglyceride and cholesterol contents, the serum alanine aminotransferase (ALT) and aspartate aminotransferase (AST) activity levels were markedly reduced by Gastrodin treatment as compared to the corresponding vehicle groups. Notably, Gastrodin showed minimal effects on the function and histological characteristics of other major organs in mice. We further examined the effects of Gastrodin on lipid accumulation in primary mouse hepatocytes and human hepatocyte cell line, and observed that Gastrodin showed a significant decrease in lipid accumulation and inflammatory response in hepatocytes under metabolic stress. Furthermore, RNA-Seq analysis systemically indicated that Gastrodin suppressed the pathway and key regulators related to lipid accumulation, inflammation and fibrosis in the pathogenesis of NASH. Mechanistically, we found that Gastrodin protected against NASH by activating the AMPK pathway, which was supported by the result that the AMPK inhibitor compound C or AMPK knockdown blocked the Gastrodin-mediated hepatoprotective effect.
Conclusion:Gastrodin attenuates steatohepatitis by activating the AMPK pathway and represents a novel therapeutic for the treatment of NASH.
原文链接:https://pubmed.ncbi.nlm.nih.gov/34297426/