科研进展

当前位置: 首 页  >  科学研究  >  科研进展

我院研究表明SARS-CoV-2 棘突蛋白 Q493K 和Q498H突变促进病毒在小鼠上适应

发布时间:2021-05-21  作者:  浏览次数:

SARS-CoV-2 鼠适应性毒株小鼠致病特征

SARS-CoV-2 鼠适应性毒株小鼠致病特征

受体结合域Q493K和Q498H突变介导其与小鼠ACE2的结合

受体结合域Q493K和Q498H突变介导其与小鼠ACE2的结合

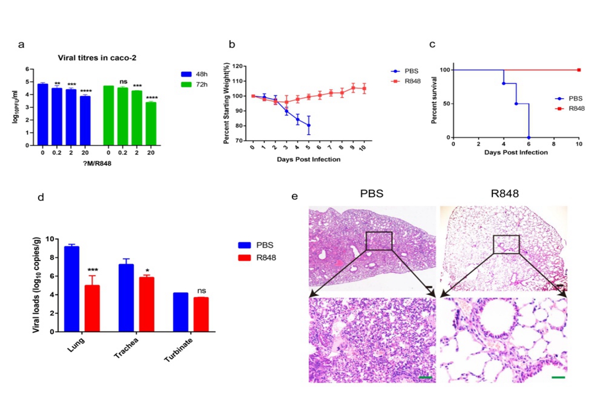
Resiquimod 体内、体外抗SARS-CoV-2作用

Resiquimod 体内、体外抗SARS-CoV-2作用

南湖新闻网讯(通讯员 黄坤 张宇飞)一个理想的动物模型对于SARS-CoV-2发病机制探索、药物研发和疫苗评价至关重要。我院金梅林团队近期一项研究表明突变病毒LG株可以感染老年鼠,但青年鼠感染后没有表现出任何病症。基于此成果,研究者将野生SARS-CoV-2毒株分别在老年和青年鼠上传代,获得了一株在小鼠上复制能力强且致病性高,甚至能引起小鼠死亡的SARS-CoV-2毒株WBP-1。小鼠感染该毒株后呼吸道及肺脏病理损伤明显。肺脏小血管周围有大量淋巴细胞渗出。此外,该病毒可以引起小鼠肺部血管内血栓形成,与SARS-CoV-2在人类和恒河猴中引起的病理模式相似。

该研究通过对不同代次小鼠的肺脏匀浆上清液进行全基因组测序,进而分析了SARS-CoV-2在小鼠传代过程中适应性突变的动态过程。对所分离的5株病毒进行小鼠致病性分析后,选择致病性最强的WBP-1进行全基因组测序。经序列比对,研究者发现该毒株含有一段氨基酸缺失和多个氨基酸突变,其中Spike(S)蛋白有两个氨基酸突变位点Q493K和Q498H,并且这两个位点均在受体结合域(RBD)上。研究者发现WBP-1毒株可以感染超表达鼠源ACE2(mACE2)的Hela细胞,而野生SARS-CoV-2毒株不能感染上述细胞,说明mACE2介导了WBP-1入侵细胞。

为了进一步验证WBP-1毒株S蛋白Q493K和Q498H增强了其与mACE2结合力,研究者运用biolayer interferometry试验,发现单一的Q493K或Q498H突变均可促使RBD蛋白与mACE2结合,并且两个不同位点同时突变对该结合力具有叠加效应,而Q493K和Q498H突变不影响RBD与人源ACE2(hACE2)的亲和力。

最后,研究者运用WBP-1毒株验证了TLR7/8激动剂Resiquimod(R848)用于SARS-CoV-2的早期治疗。5倍LD50WBP-1感染小鼠后,R848连续给药四天。未给药组小鼠在第二天(2 dpi)体重开始降低,5 dpi下降至原始体重的80%,6 dpi未给药组小鼠全部死亡。而给药组小鼠仅仅在2 dpi体重轻微减轻,未出现小鼠死亡,并且精神状态良好。同时R848显著降低了SARS-CoV-2在肺脏和气管的病毒载量。因此,该鼠适应毒株为SARS-CoV-2发病机制探索、药物研发和疫苗评价提供强有力的工具。

近日,研究成果以 “Q493K and Q498H substitutions in Spike promote adaptation of SARS-CoV-2 in mice”为题在柳叶刀子刊EBioMedicine上发表。365英国上市公司博士生黄坤和博士后张宇飞为该论文第一作者,金梅林教授为该论文通讯作者。该研究得到国家重点研发计划 (2020YFC0845600) ,湖北省应急科技攻关项目 (2020FCA046) 和Robert A. Welch 基金(C-1565)的资助。

审核人:金梅林

【英文摘要】

An ideal animal model to study SARS-coronavirus 2 (SARS-CoV-2) pathogenesis and evaluate therapies and vaccines should reproduce SARS-CoV-2 infection and recapitulate lung disease like those seen in humans. The angiotensin-converting enzyme 2 (ACE2) is a functional receptor for SARS-CoV-2, but mice are resistant to the infection because their ACE2 is incompatible with the receptor-binding domain (RBD) of the SARS-CoV-2 spike protein .

SARS-CoV-2 was passaged in BALB/c mice to obtain mouse-adapted virus strain. Complete genome deep sequencing of different generations of viruses was performed to characterize the dynamics of the adaptive mutations in SARS-CoV-2. Indirect immunofluorescence analysis and Biolayer interferometry experiments determined the binding affinity of mouse-adapted SARS-CoV-2 WBP-1 RBD to mouse ACE2 and human ACE2. Finally, we tested whether TLR7/8 agonist Resiquimod (R848) could also inhibit the replication of WBP-1 in the mouse model.

The mouse-adapted strain WBP-1 showed increased infectivity in BALB/c mice and led to severe interstitial pneumonia. We characterized the dynamics of the adaptive mutations in SARS-CoV-2 and demonstrated that Q493K and Q498H in RBD significantly increased its binding affinity towards mouse ACE2. Additionally, the study tentatively found that the TLR7/8 agonist Resiquimod was able to protect mice against WBP-1 challenge. Therefore, this mouse-adapted strain is a useful tool to investigate COVID-19 and develop new therapies.

We found for the first time that the Q493K and Q498H mutations in the RBD of WBP-1 enhanced its interactive affinities with mACE2. The mouse-adapted SARS-CoV-2 provides a valuable tool for the evaluation of novel antiviral and vaccine strategies. This study also tentatively verified the antiviral activity of TLR7/8 agonist Resiquimod against SARS-CoV-2 in vitro and in vivo.

This research was funded by the National Key Research and Development Program of China (2020YFC0845600) and Emergency Science and Technology Project of Hubei Province (2020FCA046) and Robert A. Welch Foundation (C-1565).

论文链接:https://www.thelancet.com/journals/ebiom/article/PIIS2352-3964(21)00174-2/fulltext

版权所有:Copyright © 365上市公司(英国-VIP认证)官网|Official Website

地址:湖北省武汉市洪山区狮子山1号365英国上市公司第四综合楼

邮箱:myoffice@mail.hzau.edu.cn

电话:027-87282091

邮政编码:430070

微信公众号