(通讯员 杨依)近日,我校英国365集团周锐教授团队黄琦副研究员作为通讯作者在国际权威期刊《PLoS Pathogens》发表题为“De novo nucleotide biosynthesis and its dynamic regulation are crucial for systemic infection by extraintestinal Escherichia coli”的研究论文。该研究首次系统揭示了肠外致病性大肠杆菌(ExPEC)在血液环境中快速增殖的代谢适应机制,为防控ExPEC感染提供了新的药物靶点和理论依据。
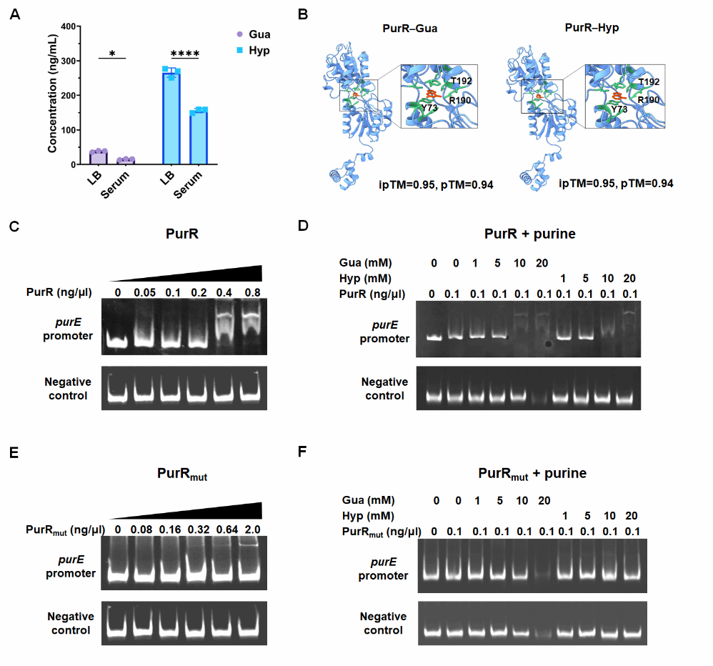
ExPEC是严重危害人和动物健康的病原菌,可引发脑膜炎、肺炎、尿路感染和败血症等,发病率和死亡率高,且耐药形势严峻,被世界卫生组织列为需优先控制的重点病原体。ExPEC能够在宿主血液中快速增殖并播散至全身,是其致病的重要基础,但其适应血液环境的具体机制仍有待阐明。本研究通过构建转座子突变文库,筛选出18个血清增殖必需基因,其中从头核苷酸生物合成通路显著富集。体内外研究显示,该通路不影响环境耐受和黏附能力,但减弱其在巨噬细胞内存活。进一步研究表明,核苷酸代谢通路在血清及动物体内均呈现显著的上调趋势。机制解析显示:当细菌处于血液中游离核苷酸匮乏的环境时,胞内嘌呤水平下降; PurR作为核苷酸代谢的关键负转录调控因子随后感应到嘌呤营养物质的匮乏信号后,解除对下游基因的阻遏,从而启动了核苷酸的从头合成途径。该动态调控机制增强了ExPEC对血液环境的适应能力,从而提升了其体内存活与致病能力。

本研究揭示了ExPEC克服宿主“营养免疫”限制的新机制,并表明核苷酸从头合成途径可作为体内感染特异性的潜在抗菌靶点,为新一代抗细菌感染药物开发提供理论依据。
365英国上市公司硕士研究生张楚(已毕业)、杨依为论文共同第一作者,黄琦副研究员为论文通讯作者。该研究获得了国家重点研发计划(2024YFE0104800和2021YFD1800401)、湖北省自然科学基金(2024AFB734)的大力资助。
审核人:黄琦
文章链接:https://doi.org/10.1371/journal.ppat.1013889