(通讯员 赵虹泽)近日,我院王喜亮副教授噬菌体研究团队在Frontiers in Microbiology在线发表了题为“Salmonella Phages Affect the Intestinal Barrier in Chicks by Altering the Composition of Early Intestinal Flora: Association With Time of Phage Use”。该研究证明噬菌体通过调控雏鸡肠道菌群结构进而增强肠道屏障功能,提高家禽健康水平,为噬菌体的科学应用提供了理论依据。
肠道菌群平衡是影响家禽肠道健康的重要因素,不合理使用抗生素易导致雏鸡肠道菌群紊乱,影响家禽生产性能和健康水平。噬菌体作为动物肠道微生物群落的重要组成部分,可以通过多种机制优化其宿主微生物群落的结构和组成,进而改善动物的健康状态。本研究通过16S rRNA高通量测序分析雏鸡盲肠菌群的演替规律,探讨了菌噬菌体在调控家禽肠道健康中的作用。
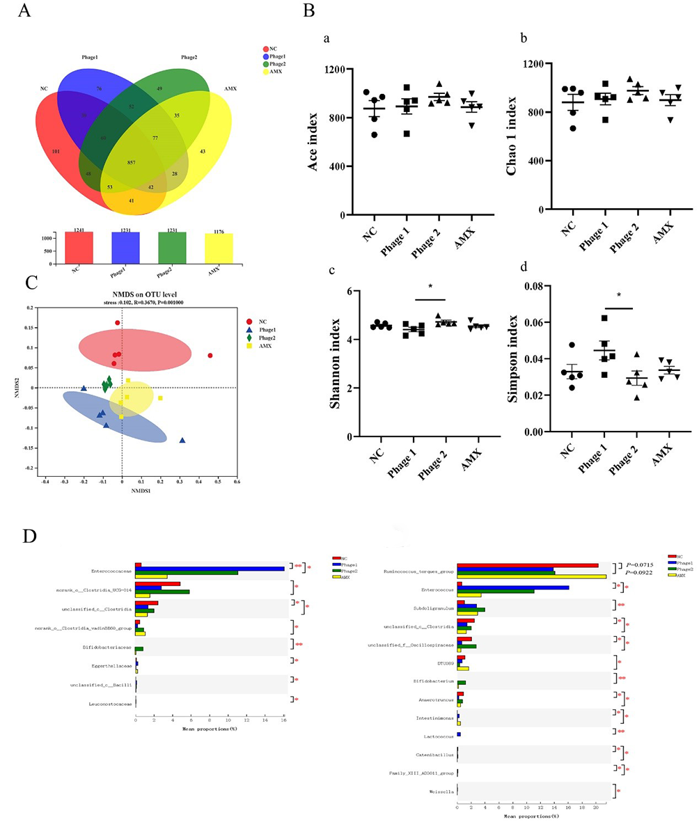
该研究团队发现在雏鸡生长早期,口服沙门菌噬菌体能够显著影响盲肠群落结构及肠道屏障功能。噬菌体通过引起肠道菌群级联变化,使双歧杆菌属和罕见小球菌属相对丰度升高,改善家禽肠道健康,且这种变化的幅度与噬菌体的使用时间有关。噬菌体使用时间越早,对肠道健康的促进作用越明显。综合以上结果,噬菌体适合作为家禽沙门菌防控及家禽肠道健康调控的新手段。该研究为噬菌体的合理使用提供理论依据。

图1:噬菌体对盲肠菌群的影响以及差异菌群分析